Защитная жесткая пластиковая игровая карта chengdianwan 10 в 1 держатель для хранения
111,44 руб.
Новое поступление
Характеристики
*Текущая стоимость 105,41 уже могла изменится. Что бы узнать актуальную цену и проверить наличие товара, нажмите "Добавить в корзину"
| Месяц | Минимальная цена | Макс. стоимость | Цена |
|---|---|---|---|
| Feb-23-2026 | 133.28 руб. | 136.92 руб. | 134.5 руб. |
| Jan-23-2026 | 108.87 руб. | 110.54 руб. | 109 руб. |
| Dec-23-2025 | 131.54 руб. | 134.8 руб. | 132.5 руб. |
| Nov-23-2025 | 130.57 руб. | 133.46 руб. | 131.5 руб. |
| Oct-23-2025 | 104.32 руб. | 106.82 руб. | 105 руб. |
| Sep-23-2025 | 128.3 руб. | 131.38 руб. | 129.5 руб. |
| Aug-23-2025 | 127.54 руб. | 130.55 руб. | 128.5 руб. |
| Jul-23-2025 | 126.58 руб. | 129.66 руб. | 127.5 руб. |
Описание товара




Примечание:
Информация для отслеживания China post Ordinary Small Packet Plus, Yanwen Economic Air Mail, ее нельзя отследить в stransit.
Если вы хотите получить полную информацию для отслеживания, пожалуйста, выберите China post air mail,
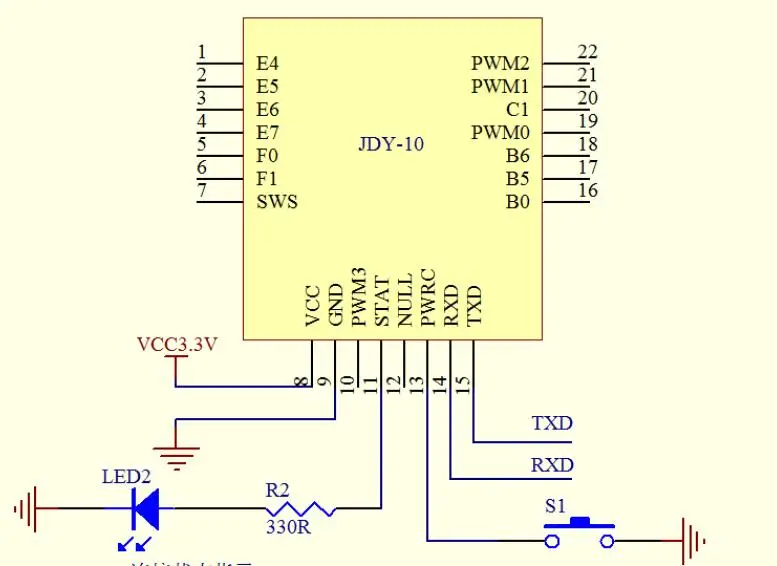
Вы можете отследить его здесьОписание:JDY-10 прозрачный модуль передачи основан на стандарте протокола Bluetooth 4,0, диапазон рабочих частот 2,4 ГГц, режим модуляции GFSK, максимальная мощность передачи 8 дБ, максимальное расстояние передачи составляет 80 м, низкое энергопотребление, малый размер, сильный сигнал, стабильность передачи данных и другие характеристики.Особенности продукта: 



Смотрите так же другие товары:
