Новое поступление
Магазина Great IT electronic components co., LTD работает с 28.03.2016. его рейтинг составлет 96.83 баллов из 100. В избранное добавили 33745 покупателя. Средний рейтинг торваров продавца 4.9 в продаже представленно 2130 наименований товаров, успешно доставлено 384118 заказов. 81234 покупателей оставили отзывы о продавце.
Характеристики
*Текущая стоимость 260,09 уже могла изменится. Что бы узнать актуальную цену и проверить наличие товара, нажмите "Добавить в корзину"
| Месяц | Минимальная цена | Макс. стоимость | Цена |
|---|---|---|---|
| Mar-23-2026 | 309.28 руб. | 324.92 руб. | 316.5 руб. |
| Feb-23-2026 | 307.63 руб. | 322.25 руб. | 314.5 руб. |
| Jan-23-2026 | 257.50 руб. | 270.87 руб. | 263.5 руб. |
| Dec-23-2025 | 302.57 руб. | 317.16 руб. | 309.5 руб. |
| Nov-23-2025 | 263.91 руб. | 276.96 руб. | 269.5 руб. |
| Oct-23-2025 | 296.42 руб. | 311.25 руб. | 303.5 руб. |
| Sep-23-2025 | 294.39 руб. | 309.54 руб. | 301.5 руб. |
| Aug-23-2025 | 291.6 руб. | 306.38 руб. | 298.5 руб. |
| Jul-23-2025 | 289.71 руб. | 303.17 руб. | 296 руб. |
Описание товара






JC210SP посылка-это внешний вид нового и уникального fm-fm-двухдиапазонного радио, fm-диапазона с использованием чипа CD9088, в котором используется SMT чип SMT посылка, диапазон приема частот 76-108 МГц, может не только принимать fm-радио, но и принимать университетское радио и некоторые телевизионные аудиосигналы; Амплитудный диапазон с использованием интегральной схемы прямого типа TA7642, частотный диапазон приема 525-1605 кГц, с простой схемой, скорость успеха сборки высокая, есть лучшая селективность; схема усилителя мощности с TDA2822, с большим качеством звука.
В этом комплекте используется источник питания 3 в, который установлен 2 батарейки типа АА
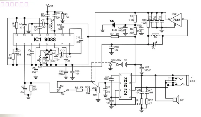
Принципиальная схема:
1. Секция FM (FM)
CD9088 является выделенным монолитным fm-радио-чипом, внешняя цепь проста, встроенная частота цепи 70 кгц, блокированная фазовая циклическая система, селективность от активного фильтра RC для достижения, отключение звука может подавлять сигнал non-IF и слишком слабый, если сигнал включает следующие функции: Моно радио от ВЧ-входа до аудиовыхода всех функциональных схем, бесшумная цепь, включая автоматическую систему управления частотой, используется для механической настройки, защиты от полярности питания, операционная источника питания напряжение может быть как 1,8 V.
FM сигнал от антенны стержня с помощью входной цепи C8.C10 и L1 в смешанную цепь IC1 11,12 футов, локальная схема осциллятора используется в переменном конденсаторе CA.L2 и другие компоненты, могут быть настроены вручную. Сигнал fm-вещания и сигнал локального осциллятора, смешанный в IC1 70 кГц, генерируемый сигналом IF, внутреннее усиление, Если ограничитель, отправлено на Частотный детектор, обнаруженный звуковой сигнал, внутренний петельный фильтр с помощью выходного аудиосигнала 2 фута. Схема R2.C2 для шумоподавления цепи, 3 фута C4 для аудио петля фильтр конденсатор с алюминиевой крышкой, 6,8 контакт между C13 находится в том случае, если отзывы конденсатор с алюминиевой крышкой, 7 футов, подключенный к C14 представляет собой низкочастотный конденсатор с алюминиевой крышкой, 8,9 средства ухода за кожей стоп косвенно C17 находится в том случае, если соединение конденсатор с алюминиевой крышкой, 10 футов, подключенных к C12,-это ограничительный усилитель низкой проходной ёмкости, 13 футов C6 для ограничителя смещенного напряжения и емкости. 2 фута выходной звуковой сигнал через R6. C18 в сочетании с усилителем мощности IC TDA2822 вход 7 футов, после IC3 (TDA2822) внутренняя мощность усилена его 1,3 футов после выхода усиленного звукового сигнала для продвижения работы динамика, схема с переключателем потенциометра VOL используется для управления включением и выключением питания, И контролировать размер громкости.
2, AM (AM) Секция
AM7642 интегральная схема TA7642 имеет 10 внутренних транзисторов, внешний вид посылка используется в форме до-92, 1 фута земли, 2 фута вход, 3 фута выход. Выход аудиосигнала от 3 футов соединен с входом усилителя мощности интегральной схемы TDA2822 через R6.C18 для усиления мощности для привода динамика.




DIY KIT
|
|
|
|
|
|
|
|
|
|
|
|
|
|
|
|
|
|
|
|
|
|
|
|
|
Смотрите так же другие товары: