*Текущая стоимость 2 744,07 - 4 865,23 уже могла изменится. Что бы узнать актуальную цену и проверить наличие товара, нажмите "Добавить в корзину"





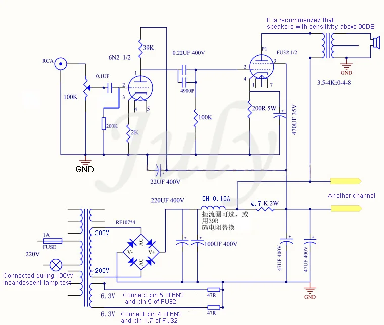
Примечание:Без трубки А: без всех трубок, подходит для труб 6N2.Без трубки B: без всех трубок, подходит для труб 12AX7.Модель: 6N2 (12AX7) + FU32 3,5 W * 2 стерео усилитель желчи (включая трубку)Размер: 170 мм * 85 мм, толщина доски 1,6 мм, двухсторонняя распылительная Оловянная доска, толщина меди 1 унция.Компоновка платы разумная, все заземляющие провода заземлены в одной точке, а нижний шум относительно небольшой. Если используется дроссельная катушка, нижний шум в основном не слышен.Готовая плата может работать путем подключения силового трансформатора, дроссельной катушки (опционально) и выходного трансформатора.Готовая плата использует 2 электронные трубки, одну силовую трубку Beijing FU32 (двойной Триод) и одну нажимную трубку 12AX7 или 6N2).Если нет индуктивности, просто используйте провод, чтобы коротить два разъема.Импортные компоненты в основном используются для сборки:Диод с полевым эффектом быстрого восстановления RF107 * 4220U/400V Тайвань JAMICON электролитический фильтр * 1100 мкФ 400V Япония Nchicon электролитический фильтр * 1Межступенчатая муфта конденсатора TE 0,22 мкФ/630V MKP * 2TE 4900P Оловянная пленочная муфта компенсационный конденсатор * 2Металлический пленочный прецизионный медный ножной резисторМедная Посеребренная керамическая розеткаМедная контактная клеммаДанная доска выполнена из отличных материалов. Конденсаторы, используемые на изображениях выше, предназначены только для справки. Если есть изменения в связи с проблемой приобретенной партии, мы не будем уведомлять вас, но мы заменим их на компоненты того же сорта.![]()
![]()

![]()
![]()
![]()
![]()